Простая цветомузыка на светодиодах

Очень простая трехканальная RGB цветомузыка на светодиодах не содержит дефицитных или дорогих компонентов. Все элементы вполне можно найти у любого, даже у самого юного радиолюбителя.
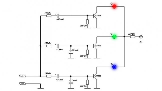
Принцип работы цветомузыки – классический, ставший по истине самым популярным. Основывается он на разделении звукового диапазона на три участка: высокие частоты, средние частоты и низкие частоты. Так как цветомузыка трехканальная, то каждый канал отслеживает свою границу частот и как её уровень достигнет порогового значения – зажигает светодиод. В результате, при проигрывании музыкальных композиций, рождается красивый световой эффект, при мигании светодиодов различных цветов.
Схема простой цветомузыки

Простая цветомузыка на светодиодах
Три транзистора – три канала. Каждый транзистор выполнят роль порогового компаратора и как уровень превысит 0,6 Вольта – транзистор открывается. Нагрузкой транзистора служит светодиод. Для каждого канала свой цвет.
Перед каждым транзистором идет RC цепочка, играющая роль фильтра. Визуально схема состоит из трех независимых частей: верхняя часть – это канал высоких частот. Средняя часть - канал средних частот. Ну и самый нижний по схеме канал – это канал низких частот.
Питается схема от 9 Вольт. На вход подается сигнал с наушников или с колонок. Если чувствительности будет не хватать, то нужно будет собрать усилительный каскад на одном транзисторе. А если чувствительность будет высока, то на вход можно поставить переменный резистор и им регулировать входной уровень.
Транзисторы можно взять любые, не обязательно КТ805, тут можно даже поставить маломощные типа ТК315, если нагрузкой будет только один светодиод. А вообще, лучше использовать составной транзистор типа КТ829.
Светодиоды сверх яркие, брал тут – АлиЭкспресс.
Там же можно взять и все остальные компоненты схемы.
Сборка цветомузыки
Собрать цветомузыку можно навесным монтажом или на монтажной плате как это сделал я.
Настройка не нужна, собрали, и если все детали годные – все работает и мигает без проблем.
Простая цветомузыка на светодиодах
А можно подключить RGB светодиодную ленту на вход?
Конечно можно, для этого всю схему подключаем не 9 В, а к 12. Гасящий резистор при этом на 150 Ом из схемы выкидываем. Общий провод ленты подключаем к плюсу 12 В, а каналы RGB раскидываем по транзисторам. И, если, длинна вашей светодиодной ленты превышает один метр, то тогда потребуется установить транзисторы на радиаторы, чтобы они от перегрева не вышли из строя.
Цветомузыка в работе
Сморится довольно красиво. К сожалению, через картинки этого не передашь, так что смотрите видео.
Смотрите видео работы и сборки
Источник: https://sdelaysam-svoimirukami.ru/3944-prostaya-cvetomuzyka-na-svetodiodah.html


